Le Blog

Insights sur l'IA industrielle, retours d'expérience et réflexions

La mémoire de ton IA n'est pas la tienne
Dédale
2026-05-047 min

La mémoire de ton IA n'est pas la tienne

Cinq mécanismes de mémoire LLM, quatre critères de calibration, un protocole de test en 15 minutes. Pourquoi la mémoire native ChatGPT et Claude échoue sur le compounding et l'inspection, et l'architecture LLM Wiki à la place.

Lire l'article
J'ai arrêté de vendre du code. Maintenant je vends une méthode.
Réflexion
2026-03-206 min

J'ai arrêté de vendre du code. Maintenant je vends une méthode.

Un CRM avec IA, n'importe qui peut le coder. Mais qui pense le process de pseudonymisation avant la première ligne ? Retour d'expérience sur la vraie valeur d'un prestataire tech.

Lire l'article
Superviser ses IA : ce que 18 ans en industrie m'ont appris
Expertise
2026-02-178 min

Superviser ses IA : ce que 18 ans en industrie m'ont appris

Comment superviser ses IA avec la rigueur de l'industrie. 4 questions à poser et une checklist concrète pour dirigeants PME.

Lire l'article
18 ans en industrie : pourquoi je vois les problèmes data avant tout le monde
Expertise
2026-01-268 min

18 ans en industrie : pourquoi je vois les problèmes data avant tout le monde

18 ans de métrologie industrielle m'ont appris à voir les systèmes. Aujourd'hui, j'applique cette rigueur à vos données. 30% de mes projets n'utilisent pas de LLM.

Lire l'article
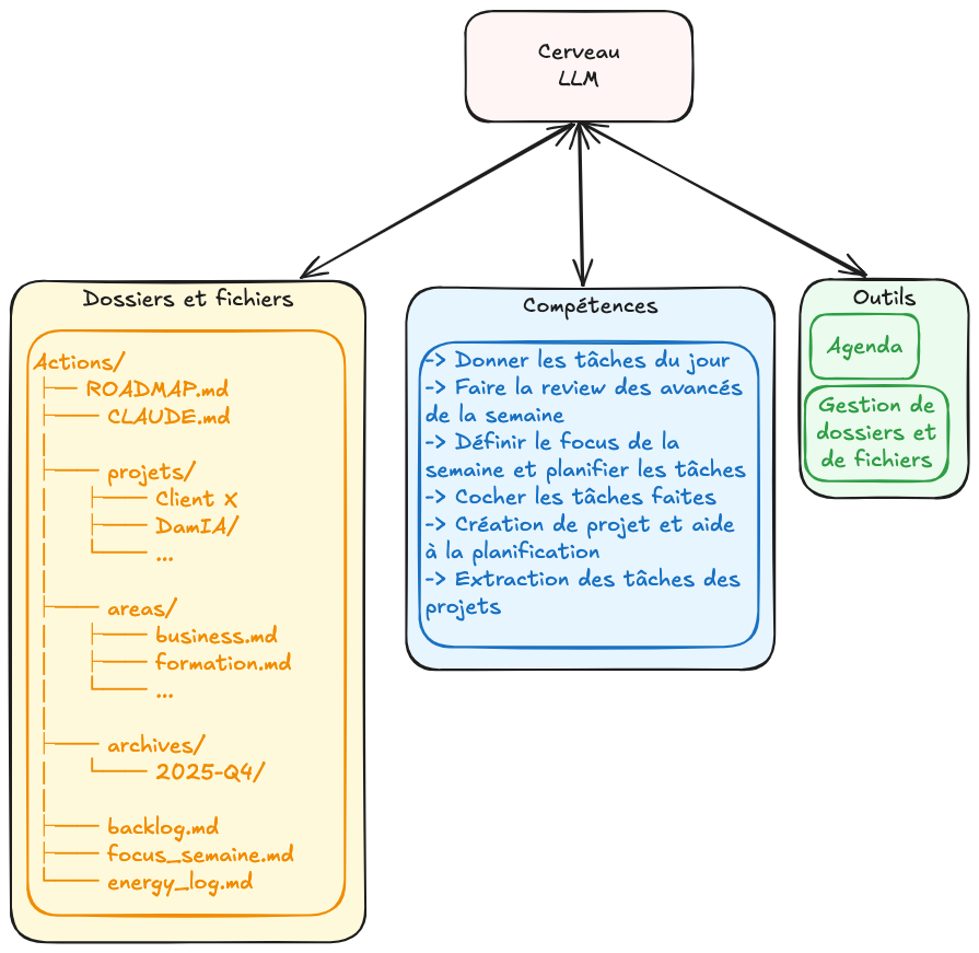
Carnet de labo : construire son assistant IA de gestion de tâches
Carnet de labo
2025-11-258 min

Carnet de labo : construire son assistant IA de gestion de tâches

Un indépendant data/IA documente la construction d'un système de gestion de tâches personnel. Architecture, échecs, résultats mesurés après 6 semaines.

Lire l'article
Découverte de l'Acronyme FORCE
Méthodologie
2025-09-276 min

Découverte de l'Acronyme FORCE

Une méthode structurée pour concevoir des agents IA efficaces

Lire l'article
Pourquoi je lance mon Carnet de Laboratoire
Manifeste
2025-09-215 min

Pourquoi je lance mon Carnet de Laboratoire

J'ai passé 3 ans à accumuler des secrets sur l'IA. Aujourd'hui, je les partage.

Lire l'article

Un process qui grippe ?

30 minutes pour regarder sous le capot et vous dire cash ce que je ferais.

Prendre un café (30 min)